浏览量:403
今年下半年,市场大幅降温、销售低迷、资金回笼承压,房地产行业流动性风险集聚,企业债务违约事件频发。经历几个月阵痛调整,9月底开始,流动性利好消息开始释放,行业回暖预期边际趋稳。与此同时,房企积极加强自身内部调整,紧跟形势发展变化,才能适时抓住机遇实现快跑。
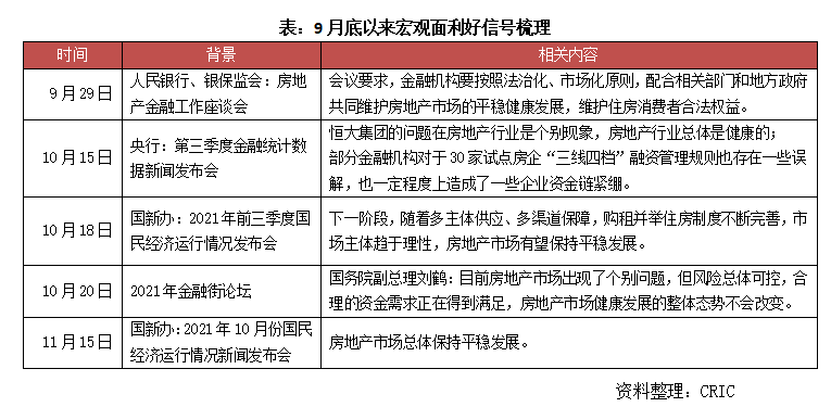
利好信号时有释放
引导行业转向企稳
房地产行业向常态回归,在销售、资金、监管诸多方面都面临了较大的调整压力,今年下半年从流动性危机到信用危机,行业发展深陷困局。但自9月底,监管层、地方政府、规模房企都开始有所动作,意在引导行业转向企稳。
监管层时有发声,融资预期松动。9月29日,人民银行、银保监会联合召开房地产金融工作座谈会。会议要求,金融机构要按照法治化、市场化原则,配合相关部门和地方政府共同维护房地产市场的平稳健康发展,维护住房消费者合法权益。此后,多方都相继释放出利好信号,据不完全统计,目前央行、银保监会、国新办、国务院副总理等都肯定了房地产平稳、健康发展基调,预示流动性会逐步好转,房企融资环境将有所改善。
值得注意的是,央行发布10月金融统计数据报告显示,10月人民币贷款增加8262亿元,同比多增1364亿元。此外,央行还单独披露了10月个人住房贷款统计数据,这也是央行首次单独发布个人住房贷款数据。数据显示,2021年10月末,个人住房贷款余额37.7万亿元,当月增加3481亿元,较9月多增1013亿元。一系列数据均反映住房信贷回暖迹象,房地产市场流动性正在修复中。

多地政府启动救市,助推房地产市场恢复。10月,哈尔滨率先启动救市,哈尔滨市住建局联合哈尔滨市财政局等多部门制订了《关于促进我市房地产市场平稳健康发展的实施意见》,出台促进房地产市场平稳健康发展十六条举措。此后,多个城市跟进,10月28日,徐州市住房和城乡建设局发布《关于调整市区商品住房预售项目建设规模的补充通知》,调整预售条件,将开发商每次申请预售证的建筑面积由4万平方米调整至不低于2万平方米(尾盘除外)。另外,11月9日武汉发布的《武汉市加快推进总部经济高质量发展的政策措施》也对限购政策进行调整。地方政府通过购房补贴、降低预售条件、放宽限购政策等方式,刺激购房消费,带动供需增加,对市场将起到积极的调节作用。
此外,碧桂园等规模房企充分发挥能动性,通过增持、回购、融资等向市场传递积极信号。以碧桂园为例,11月2日-4日,执行董事兼联席主席杨惠妍连续三天在二级市场增持公司股票,累计增持1761万股,涉资1.28亿元,充分显示了大股东对公司发展的信心。同时,大股东资金充裕,也有助于缓解市场对板块的流动性忧虑。
此外,11月9日,在中国银行间市场交易商协会召开房地产企业代表座谈会上,碧桂园也表示计划在银行间市场注册发行债务融资工具。碧桂园等规模房企,作为行业的领军队伍,影响力大,在下行期积极应对,对于提振市场情绪、扭转局面都能够起到一定正向作用。
安全性提至经营首位
碧桂园等稳健型房企利于抓住机会窗口
此次流动性危机引发行业对财务安全的深刻关注。从房企经营层面来看,稳健型房企具备更高的韧性,不仅抗风险能力强,且修复期也更快,随着市场转好,更有利抓住机会窗口。
自“三条红线”出台以来,稳健的财务结构成为房企安全性经营第一道防线,众多房企都积极响应,主动控制负债规模、降低杠杆水平。
以碧桂园为例,作为行业龙头一直以来秉持稳健发展风格,并在2018年前瞻性地提出“行稳致远”的发展战略,进一步明确降杠杆目标。截至2021年上半年末,碧桂园总借贷余额3242.4亿元,降至2018年以来最低水平。净负债率仅为49.7%,从历年水平来看,2016年以来都保持在了60%以下低位区。现金短债比为2.15,也显著优于“三条红线”要求,保证了充足的现金流。
此外,碧桂园的融资能力在行业也具备领先水平,从其融资成本来看,常年处于低位水平,2021年上半年进一步降至5.39%。随着流动性放松,碧桂园将凭借自身稳健的财务结构和融资优势获得更多市场资源和机会,乘势而上。

加强回款与现金流管理
是房地产行业最好的“自救”
目前,行业资金面收紧预期中长期存在,房企扭转局面的根本还是在于转变经营策略,降低对融资的依赖,重视回款和现金流管理,从“融资输血”转向“内部造血”。尤其是销售回款的重要性将不断凸显,是企业“活下去”的保障。
近年来,随着越来越多房企开始重视回款,行业经营性现金流指标表现向好。根据克而瑞监测,60家样本房企数据显示,2020年经营性现金流净额为净流入3151亿元,达到历年最高,首次超过了融资性现金流净额。2021年上半年,经营性现金流净额为净流入1090亿元,而上年同期为净流出503亿元,预计全年经营性现金流或将进一步增加。
企业层面,样本企业中35家房企的经营性现金流净额同比发生了增长且为净流入状态,其中同比增长最多的是碧桂园,同比增加265亿元。碧桂园自2019年开始就以回款为行政考核标准,回款率已经连续6年保持在90%及以上。2021年上半年,碧桂园权益物业销售现金回款2727.9亿元,权益回款率为90%。该考核制度下,对于形成企业内部回款秩序、提升效率都起到良好的促进作用,得以保证现金流风险可控、经营稳定。
可以预计,抓销售、促回款将是房企中长期的战略重点,企业除了建立考核管控机制之外,还可以从营销策略、外部协作等维度寻求突破口,如设置专项优惠,刺激消费者高首付或全款购房;或与银行保持积极的沟通合作,简化按揭手续、减少按揭回款节点,加快回笼资金等。

总结:在销售低迷、流动性紧张等困局下,随着多方利好信号释放,房地产行业回暖预期渐起,市场向好趋势不断增强。我们认为碧桂园等稳健型房企具备更高的韧性,一方面受到行业整体态势冲击较小,风险可控,另一方面修复期也更快,可以快速调节适应市场变化,抓住机会窗口。
经历此轮调整期以及流动性危机,房企扭转局面的根本还是在于转变经营策略,加快建立有效的管控机制,加强回款和现金流管理,提升企业自身的“造血”能力,从而保证经营安全。

繁重、重复、危险的部分工作由机器人完成这不再是“科幻电影”而是如今智慧工地的场景正在作业的智能随动式布料机混凝土机器人在进行整平、抹平工作建筑机器人团队作业中室内喷涂机器人作业中工地“最强大脑”测量机器人工作中对于建筑行业,安全生产可谓是重...
详细内容 >>